Lompat ke konten Lompat ke sidebar Lompat ke footer

Mapa Mental De Macroeconomia

Mapa Mental De Macroeconomia. Actividad #7 mapa mental materia macroeconomía alumna jocelyn gpe. Mapa mental y mapa conceptual. Realiza un mapa mental con la información revisada de los conceptos de economía y sus alcances. Teoría del consumidor de la demanda del productor del equilibrio general de los mercados de activos financieros 11.

Mapa mental de introdução á economia Fundamentos da Economia
Mapa mental de introdução á economia Fundamentos da Economia from www.passeidireto.com

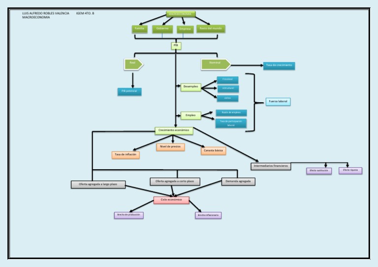
Ramas de la economía el pensamiento económico una elección es un intercambio un intercambio es una forma de canje: De la microeconomía a la macroeconomía 2. Macroeconomia (mapa mental) bienes y servicios diversos restaurante y hoteles educación cultura comunicaciones tiene 12 transporte divisiones y a 321 equipamiento y mantenimiento del hogar productos y es un indicador que mide servicios, mensualmente la variación de la dentro de bebidas alcohólicas y tabaco canasta de bienes y servicios ellas.

Objetivo E Importancia De La Macroeconomía.


Macroeconomia por cesar sadian 1. Estudia el comportamiento y desarrollo agregado de la económia. Elecciones racionales los economistas consideran Ramas de la economía el pensamiento económico una elección es un intercambio un intercambio es una forma de canje:

Es Un Sistema Contable Que Permite Conocer El Esstado De La Económia.


View mapa conceptual macropdf from macroecono 105 at valle de méxico university. Hacer clic para expandir la información del documento. Y de sus relaciones, así como los efectos de las políticas gubernamentales sobre estas variables. View actividad #7.pptx from responsabi 0020 at valle de méxico university.

Es El Valor Total De Los Bienes Y Servicios Producidos En Un País.


Actividad #7 mapa mental materia macroeconomía alumna jocelyn gpe. Los instrumentos de la política macroeconómica 4. Realiza un mapa mental con la información revisada de los conceptos de economía y sus alcances. El modelo de la oferta y la demanda agregadas 5.

Bien Inferior 1 Bien Normal 1 Complementarios 1 Demanda 1 Factores Subyacentes 1.


Examen de la evolución de variables económicas agregadas, como el producto, el consumo, la inversión, el nivel general de precios, el empleo, etc. Ensayo macroeconomia y desarrolo en colombia. Teoría del consumidor de la demanda del productor del equilibrio general de los mercados de activos financieros 11. Cuadro sinóptico sobre variables de crecimiento económico.docx.

Posting Komentar untuk "Mapa Mental De Macroeconomia"