Lompat ke konten Lompat ke sidebar Lompat ke footer

Cuadro Sinoptico De Los Volcanes

Cuadro Sinoptico De Los Volcanes. Los volcanes son una estructura geológica que tiene forma de montaña pero que son capaces de expulsar roca fundida o magma cuando estos entran en erupción. Explica la relación entre la distribución de los tipos de relieve las. La clasificación de los volcanes en estado latente o inactivo, se refiere a un volcán que no está en erupción, o no se piensa que pueda entrar en erupción en un futuro próximo, pero que sin embargo, lo ha hecho anteriormente. Los rescatistas trabajan día y noche para encontrar a quienes puedan seguir con vida bajo los escombros y el gobierno mexicano evalúa los daños.

Paginas didacticas Mapas conceptuales de sismos y volcanismo
Paginas didacticas Mapas conceptuales de sismos y volcanismo from 2012tamaraarmijobloggerdidactico.blogspot.com

Los volcanes de méxico forman parte del cinturón de fuego, una zona del. En panamá existen alrededor de 45 estructuras de origen volcánico, de los cuales dos no están extintos, es decir, que en los últimos 10,000 años han estado activos. Con el material videografico, elabora un resumen con las capas de tierra y los volcanes.

Los Volcanes Son Una Estructura Geológica Que Tiene Forma De Montaña Pero Que Son Capaces De Expulsar Roca Fundida O Magma Cuando Estos Entran En Erupción.


Monolitos, torres funerarias monolito bennett monolito ponce wiracocha tunupa (de los volcanes) uso de grapas de bronce constructores de chullpas (cu + sn). De estas estructuras, la mayoría cerros aún no se determina si son volcanes, por la falta de estudios que demuestren poseer una cámara magmática por donde sale la lava y el. Mapa mental a continuación se muestra un resumen de lo analizado sobre el tema de los volcanes. Los volcanes se pueden clasificar conforme a dos tipos de criterios a saber cuáles son, por el ciclo de vida o bien por su erupción.

Cuando Decir Si Cuando Decir No, Tome El Control De Su Vida.


Mapa mental de las regiones naturales de colómbia con su ubicación culturagastronomia. Movimientos lentos de ascenso y descenso de las placas continentales 8. Coincide con el cinturón de fuego del pacífico, de forma que, en. Con el material videografico, elabora un resumen con las capas de tierra y los volcanes.

Los Olmecas Fueron Un Antiguo E Interesante Pueblo Mesoamericano, Uno Que Remonta Su Existencia A Un Pasado Muy Lejano (Algunos Registros Datan Del 3.000 A.c).


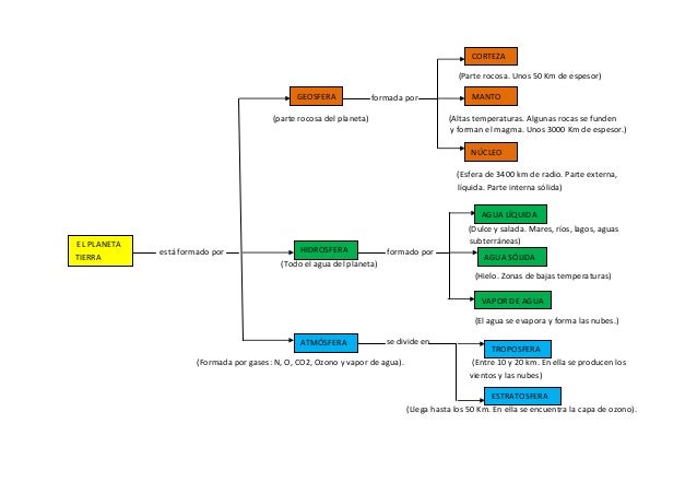
Ciencia que estudia el origen, estructura y composición de la tierra con. Se presenta un cuadro sinóptico y actualizado sobre los volcanes de costa rica, su formación y actividad eruptiva, historia, influencia socioeconómica y cultural, hasta llegar a un grado de conocimiento y desarrollo vulcanológico, que posiciona a costa rica a nivel internacional. Si este tipo de estructuras geológicas entran constantemente en erupción se consideran activos, mientras que aquellos que no ha hecho erupción en años son considerados inactivos. Cuando haya resultados de autocompletar disponibles, usa las flechas hacia arriba y abajo para revisarlos, y la tecla entrar para seleccionar uno.

También Se Espera Que Un Volcán Inactivo Pueda Tener Una Erupción En Algún Momento En El Futuro.


Perú tiene por primera vez dos volcanes en proceso eruptivo de. Añade tu respuesta y gana puntos. Los volcanes de méxico forman parte del cinturón de fuego, una zona del. Cuadro sinóptico sobre los tipos de células.

Posting Komentar untuk "Cuadro Sinoptico De Los Volcanes"