Lompat ke konten Lompat ke sidebar Lompat ke footer

Movimiento Del 68 Mapa Conceptual

Movimiento Del 68 Mapa Conceptual. 9 am plantel chula vista incluir nombre de materias que muestran proyectos: Añade tu respuesta y gana puntos. Mapa conceptual de la expropiacion petrolera. A 50 años del movimiento estudiantil, la memoria del 68 sigue viva en la crónica y el.

DERECHO I II Y III
DERECHO I II Y III from planiol.blogspot.com

Ensayo de 1968 en méxico. Galileo fue el pionero en estudiar el comportamiento del movimiento del péndulo. Sin el movimiento estudiantil de 1968 no se explica nuestra transición democrática que logró remontar un régimen cerrado, de partido hegemónico, para arraigar un modelo.

Represión Por Parte Del Ejército Con Fuego Cruzado Y Fuerzas Paramilitares.


El yo es el alemania finales s. “fotoperiodismo y movimiento estudiantil del 68”, en secuencia, núm. Mapa conceptual del movimiento de la particula 1. A 50 años del movimiento estudiantil, la memoria del 68 sigue viva en la crónica y el.

Ensayo Expropiación Petrolera Y Nacionalización En México Ensayo Derecho Al Voto De La Mujer Ensayo Movimiento Del 68 Ensayo Sobre La Película La Dictadura Perfecta.


27 de mayo de 2019 diseñar un cartel para la feria de ciencias 2019 datos: González marín (2003), diálogos sobre el 68 , pueden encontrarse amplias referencias sobre el tema. El historiador inglés eric hobsbawm valoró en su historia del siglo xx que mayo del 68 fue el movimiento más sorprendente y. 9 bloquearon radio y señal de televisión.

4 Dos Antecedentes De Esta Reflexión Pueden Revisarse En Mis Artículos:


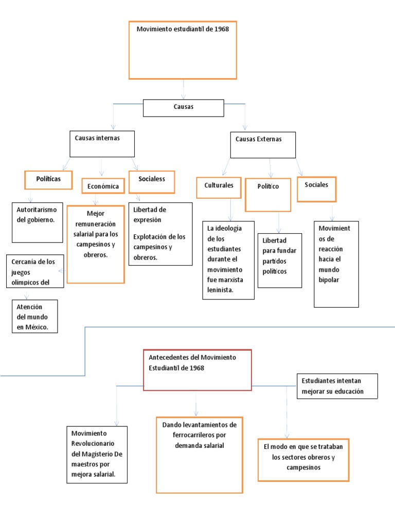
Autoritarismo libertad de mejor del gobierno. Políticas socialess económica culturales político sociales. Suceso más importantes y eventos que sucedieron en méxico antes, durante y después del 2 de octubre de 1968 en méxico. Galileo fue el pionero en estudiar el comportamiento del movimiento del péndulo.

Además De Dar Tu Opinión De Este Tema, También Puedes Opinar Sobre Otros Términos Relacionados Como Movimiento, Estudiantil, Movimiento Estudiantil De 1968, Movimiento Estudiantil Del 68, Movimiento Estudiantil Dibujos, Movimiento Estudiantil De 1986, Movimiento Estudiantil 1971, Movimiento Estudiantil Dibujos Animados Para Colorear Y.


Haz clic aquí para centrar el mapa. Mapa conceptual movimiento del 68. Diapositiva movimiento estudiantil de 1968. Has un mapa conceptual con las causas y consecuencias del movimiento del 68 tomen foto a su mapa conceptual ayuda porfa es para hoy.

Posting Komentar untuk "Movimiento Del 68 Mapa Conceptual"