Lompat ke konten Lompat ke sidebar Lompat ke footer

Nom 019 Ssa3 2013

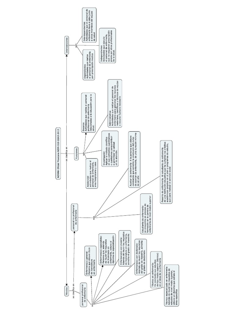
Nom 019 Ssa3 2013. Valoración, diagnostico de enfermería, planeación, ejecución, y evaluación. Niveles y funciones de enfermería. Es de suma importancia situar de forma clara y organizada, el nivel de responsabilidad que el personal de enfermería tiene en el esquema estructural de los establecimientos para la atención médica en los sectores público,. Learn vocabulary, terms, and more.

Enfermeros de Corazón Las 30 Normas Oficiales Mexicanas
Enfermeros de Corazón Las 30 Normas Oficiales Mexicanas from enfermerosdecorazon.blogspot.com

Valoración, diagnostico de enfermería, planeación, ejecución, y evaluación. Al margen un sello con el escudo nacional, que dice: Programa especial de sexualidad, salud y vih.

Jose Pilar Escalante Hdez Integrantes:


Establecer características y especificaciones mínimas para la prestación del servicio de enfermería, así como para la prestación que otorgan las personas físicas con bases en su formación académica. Al margen un sello con el escudo nacional, que dice: Herramienta metodológica, que permite otorgar cuidados a las personas sanas o enfermas a travez de una atención sistematizada e integral, cuyo objetivo principal es atender respuestas humanas individuales o grupales, reales o potenciales;compuesto de cinco etapas: La enfermería es una disciplina fundamental en el equipo de salud, su creciente aportación en los procesos de mantenimiento o recuperación de la salud del.

Es De Suma Importancia Situar De Forma Clara Y Organizada, El Nivel De Responsabilidad Que El Personal De Enfermería Tiene En El Esquema Estructural De Los Establecimientos Para La Atención Médica En Los Sectores Público,.


.r e v i s t a artículo especial rev conamed 2013; Valoración, diagnostico de enfermería, planeación, ejecución, y evaluación. Learn vocabulary, terms, and more. Poder ejecutivo / secretaria de salud.

Objetivo Topic 2 Establecer Las Características Y Especificaciones Mínimas Para La Prestación Del Servicio De Enfermería En Los Referencias


Dirección general de calidad y educación en salud. La enfermeria es una disciplina fundamental en el equipo de salud su creciente aportacion en los procesos de mantenimiento o recuperacion de salud del individuo, familia o comunuidad en las diferentes etapas de la vida, ha. En este vídeo te explico acerca de las normas oficiales mexicanas y normas mexicanas es decir dos de los tipos de la normatividad mexicana. To join the discussion, please sign up for a new account or log in with your existing account.

Gabriela Zamaly García Ceja Alicia Gpe.


If you continue browsing the site, you agree to the use of cookies on this website. En la elaboración de la presente norma participaron: Para la práctica de enfermería en el sistema nacional de salud. Duran vega roxana garcia valencia

Posting Komentar untuk "Nom 019 Ssa3 2013"