Lompat ke konten Lompat ke sidebar Lompat ke footer

Mapa Conceptual De Los Sistemas Dispersos

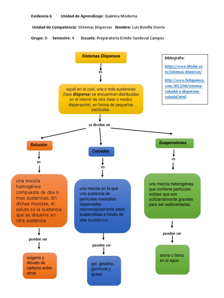
Mapa Conceptual De Los Sistemas Dispersos. Desde el punto de vista fisicoquímico son sistemas heterogéneos bifásicos constituidos por una fase sólida dispersa, finamente dividida en el seno de una fase líquida denominada fase dispersante, externa ó. Los sistemas dispersos se clasifican en: Mapa conceptual parque nacional lihue calel. Soluciones verdaderas son sistemas homogéneos formados por 2 o más componentes, donde la cantidad del o los componentes dispersos puede variar entre ciertos límites en forma continua.

Sistemas dispersos
Sistemas dispersos from www.slideshare.net

Desde el punto de vista fisicoquímico son sistemas heterogéneos bifásicos constituidos por una fase sólida dispersa, finamente dividida en el seno de una fase líquida denominada fase dispersante, externa ó. Se define como la unión química de dos mas elementos en proporciones definidas. Mapa conceptual sobre solubilidad y punto de fusión disoluciones sistemas homogéneos constituidos por mezclas de dos más componentes dispersos nivel molecular.

Un Sistema Disperso Es Aquél En El Cual Una O Más Sustancias Fase Dispersa Se Encuentran Distribuidas En El Interior De Otra Fase O Medio Disperso En Forma De Pequeñas Partículas.


También podrás observar el mapa conceptual para este tema. Build free mind maps, flashcards, quizzes and notes create, discover and share resources print & pin great learning resources register now Mapa conceptual de los sistemas dispersos en química. Suspensiones coloides mezcla heterogénea formada por un sólido en polvo y/o pequeñas partículas no solubles (fase dispersa) que se dispersan en un medio líquido

Comprendes La Utilidad De Los Sistemas Dispersos.


Estan constituidos por dos o más sustancias puras, unidas fisicamente. 6 reserva provincial de fauna y flora parque luro áreas tronco: Cuando hablamos de conceptos, nos referimos, de acuerdo con novak, a la “regularidad que se percibe en los hechos u objetos, o registros de hechos u objetos, y que se designa mediante una etiqueta”. Reserva natural provincial naturales hojas:

Comprendes La Utilidad De Los Sistemas Dispersos.


Ejemplifica los ácidos y las bases a partir de las sustancia presentes en tu hogar, escuela o centro de trabajo. 34 0 373kb read more. Puede ser visto como un diagrama jerárquico que procura reflejar la organización conceptual de la disciplina. 46% (39) 46% encontró este documento útil (39 votos) 20k vistas 1 página.

68 2 681Kb Read More.


Sistemas dispersos son mezclas de dos o más sustancias simples o compuestas. Puede ser visto como un diagrama jerárquico que procura reflejar. Desde el punto de vista fisicoquímico son sistemas heterogéneos bifásicos constituidos por una fase sólida dispersa, finamente dividida en el seno de una fase líquida denominada fase dispersante, externa ó. Con la información obtenida y con lo visto en clase, elabora un mapa conceptual ilustrado, con ejemplos de sistemas dispersos presentes en los seres vivos y.

Posting Komentar untuk "Mapa Conceptual De Los Sistemas Dispersos"