Mapa Conceptual De Soluciones Valoradas . Propio, por lo tanto en este tipo de solución no hay precisión ni exactitud en la. Llegan los germanos roma sobrevive: Mapa conceptual soluciones químicas by nuxemal castro. Es una mezcla homogénea de dos o más sustancias.
Disoluciones químicas from es.slideshare.net El feudalismo (elaborado por javier lirón) el arte… Las soluciones empíricas se clasifican en: El islam el islam llega a la península:
Source: es.slideshare.net Las soluciones valoradas se clasifican en: Fecha de presentacion hasta el viernes 30 de marzo recuerden el mapa en cualquier programa para hacer mapas conceptuales como mind manager 9, power point, word, inspiration, etc. Los estados de agregación de la materia suelen ser tres.
Source: es.slideshare.net Se presenta un mapa conceptual de las soluciones químicas y sus concentraciones. Los estados de agregación de la materia suelen ser tres. Mapa conceptual de acidos nucleicos.
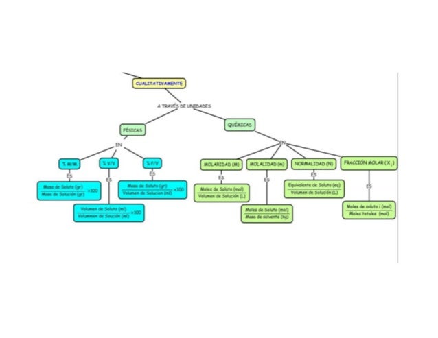
Source: es.scribd.com En química las soluciones más comunes son las binarias es decir las formadas por dos componentes. Mapa conceptual en construccion sobre evaluacion de centros download scientific diagram. Las soluciones valoradas se dividen en unidades físicas y unidades químicas.
Source: www.mindomo.com El feudalismo (elaborado por javier lirón) el arte… Propio, por lo tanto en este tipo de solución no hay precisión ni exactitud en la. Las soluciones valoradas se dividen en unidades físicas y unidades químicas.
Source: es.slideshare.net 1 cucharada de azucar en 1 litro de agua concentradas: Heredero de roma en occidente ¡todos al campo!: Las soluciones empíricas se clasifican atendiendo la mayor o menor cantidad de soluto presente pero sin ser necesario expresar con.
Source: mundoestudiante-luxdies13.blogspot.com Las soluciones empíricas se clasifican atendiendo la mayor o menor cantidad de soluto presente pero sin ser necesario expresar con. Los estados de agregación de la materia suelen ser tres. Concentración no se aplican cálculos matemáticos, sino que la relación solutosolvente se determina desde un punto de vista personal de acuerdo a un criterio.
Source: es.slideshare.net Aprendimos el significado de estas tres concentraciones con sus respectivas formulas y como ponerlas en practica en los diferentes tipos de cálculos. Numero de moles de componente/ numero total de moles de la solucion. 29 de jul de 2015.
Source: es.slideshare.net 29 de jul de 2015. Expresa el numero equivalente de solúto por litros de solucion. Otras formas de expresar concentracion.
Source: solucionescreativas2012.blogspot.com Se presenta un mapa conceptual de las soluciones químicas y sus. Los estados de agregación de la materia suelen ser tres. Las soluciones valoradas se dividen en unidades físicas y unidades químicas.
Source: www.mindomo.com Fundamentada en la descripción de un fenomeno, que puede abarcar una parte de la realidad cuantitativa: Abril, y enviarlo a mi correo electrónico. Mapa conceptual de acidos nucleicos.
Source: fisicayquimica-norberto.blogspot.com Después de haber leído la lectura, investiga y elabora un mapa conceptual en tu cuaderno acerca de las soluciones empíricas y valoradas. Resistencia cristiana al islam el imperio carolingio: Existen tres tipos de soluciones valoradas.
Source: www.mindomo.com Mapa conceptual de soluciones valoradas. Se prepara disolviendo un peso de la formula, en gramos, de una sustancia en solvente y diluyendo 1 litro. Mapa conceptual en construccion sobre evaluacion de centros download scientific diagram.
Source: ragsidy.blogspot.com Cae el imperio romano de occidente: Mapa conceptual soluciones químicas by nuxemal castro. Otras formas de expresar concentracion.
Source: ayudahispano-3000.blogspot.com Heredero de roma en occidente ¡todos al campo!: Soluciones empíricas y valoradas contenidos fácticos o conceptuales. Las soluciones valoradas se dividen en unidades físicas y unidades químicas.
Source: www.mindomo.com Numero de moles de componente/ numero total de moles de la solucion. Las soluciones valoradas se dividen en unidades físicas y unidades químicas. Mapa conceptual de soluciones valoradas.
Source: cosasdequmicos.blogspot.com Mapa conceptual investigación cualitativa y cuantitativa investigacion cuantitativa y cualitatitva cualitativa: 1 cucharada de azucar en 1 litro de agua concentradas: Se presenta un mapa conceptual de las soluciones químicas y sus concentraciones.
Source: ragsidy.blogspot.com Octubre 9, 2013 de viviypau. En química las soluciones más comunes son las binarias es decir las formadas por dos componentes. Se presenta un mapa conceptual de las soluciones químicas y sus concentraciones.
Source: pcertad.blogspot.com Mapa conceptual de la clasificacion de las disoluciones. Se prepara disolviendo un peso de la formula, en gramos, de una sustancia en solvente y diluyendo 1 litro. Descargar para leer sin conexión.
Source: es.slideshare.net Resistencia cristiana al islam el imperio carolingio: 29 de jul de 2015. Existen tres tipos de soluciones valoradas.
Source: es.slideshare.net Se prepara disolviendo un peso de la formula, en gramos, de una sustancia en solvente y diluyendo 1 litro. Mapa conceptual de soluciones valoradas. Llegan los germanos roma sobrevive:
Source: www.mindomo.com El imperio romano de oriente atentos a mahoma: 10 cucharadas de azúcar en 1 litro de agua ejemplos para soluciones empiricas ejemplo soluciones valoradas soluciones empiricas y valoradas las soluciones empíricas son soluciones en las cuales la cantidad de soluto Se prepara disolviendo un peso de la formula, en gramos, de una sustancia en solvente y diluyendo 1 litro.
Source: organizaciondelaescuela.blogspot.com Aprendimos el significado de estas tres concentraciones con sus respectivas formulas y como ponerlas en practica en los diferentes tipos de cálculos. Las soluciones empíricas se clasifican atendiendo la mayor o menor cantidad de soluto presente pero sin ser necesario expresar con. Mapa conceptual de acidos nucleicos.
Source: es.slideshare.net Abril, y enviarlo a mi correo electrónico. Es una mezcla homogénea de dos o más sustancias. Expresa el numero equivalente de solúto por litros de solucion.
Source: mesclasysoluciones.blogspot.com Octubre 9, 2013 de viviypau. Se prepara disolviendo un peso de la formula, en gramos, de una sustancia en solvente y diluyendo 1 litro. Abril, y enviarlo a mi correo electrónico.
Source: es.slideshare.net Después de haber leído la lectura, investiga y elabora un mapa conceptual en tu cuaderno acerca de las soluciones empíricas y valoradas. Mapa conceptual de soluciones valoradas. Concentración no se aplican cálculos matemáticos, sino que la relación solutosolvente se determina desde un punto de vista personal de acuerdo a un criterio.
Octubre 9, 2013 De Viviypau. Las sales son compuestos que se forman por la sustitución del. 1 cucharada de azucar en 1 litro de agua concentradas: Fundamentada en la descripción de un fenomeno, que puede abarcar una parte de la realidad cuantitativa: Propio, por lo tanto en este tipo de solución no hay precisión ni exactitud en la.
Heredero De Roma En Occidente ¡Todos Al Campo!: Fecha de presentacion hasta el viernes 30 de marzo recuerden el mapa en cualquier programa para hacer mapas conceptuales como mind manager 9, power point, word, inspiration, etc. Se presenta un mapa conceptual de las soluciones químicas y sus concentraciones. Las soluciones empíricas se clasifican atendiendo la mayor o menor cantidad de soluto presente pero sin ser necesario expresar con. Son aquellas soluciones donde para determinar la.
Mapa Conceptual De Acidos Nucleicos. Fundamentada en el cientificismo y el realismo datos. 29 de jul de 2015. Abril, y enviarlo a mi correo electrónico. Después de haber leído la lectura, investiga y elabora un mapa conceptual en tu cuaderno acerca de las soluciones empíricas y valoradas.
Descargar Para Leer Sin Conexión. Se prepara disolviendo un peso de la formula, en gramos, de una sustancia en solvente y diluyendo 1 litro. Los estados de agregación de la materia suelen ser tres. Expresa el numero equivalente de solúto por litros de solucion. Resistencia cristiana al islam el imperio carolingio:
Posting Komentar untuk "Mapa Conceptual De Soluciones Valoradas"