Lompat ke konten Lompat ke sidebar Lompat ke footer

Mapa Conceptual Sobre La Salud

Mapa Conceptual Sobre La Salud. Lenguaje de las sociedades, pues se concibe el lenguaje como el centro del proceso de conocer, actuar y vivir. Revisar el mapa para identificar relaciones que no haya establecido anteriormente. En este estudio se identifican y describen los cambios introducidos en el entramado constitucional y legal, y la política económica y social de cuba entre los años 2015 y 2020 que inciden en el acceso a la salud y se actualiza el mapa conceptual sobre salud pública y propiedad intelectual en cuba (mc sppic). Mapa conceptual de indicadores de salud y bienestar;

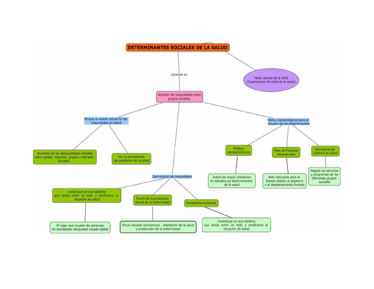
Determinantes Sociales de La Salud Mapa Conceptual
Determinantes Sociales de La Salud Mapa Conceptual from es.scribd.com

Para tener una buena salud mental, hay que tener pensamientos positivos, ser optimistas ante la vida, conocer lo que nos hace sentirnos felices, tener autocontrol sobre las cosas y no dejar que el estrés nos maneje y fomentar las relaciones entre familiares y amigos que te hagan sentir bien. Escribir el título del mapa conceptual y si es necesario una breve explicación del mismo. Abril (4) tema picture window.

Los Conceptos De “Salud” Y “Enfermedad” Pueden Cambiar Mediante.


An open source mind map helps learners and professional map makers. Lenguaje de las sociedades, pues se concibe el lenguaje como el centro del proceso de conocer, actuar y vivir. Escribir el título del mapa conceptual y si es necesario una breve explicación del mismo. Tanto en culturas primitivas y edad media, estos conceptos se asocian a sus respectivos dioses.

Mapa Conceptual Modulo De Psicología Clínica Y De La Salud 1.


71% (7) 71% encontró este documento útil (7 votos) 72k vistas 5 páginas. En este estudio se identifican y describen los cambios introducidos en el entramado constitucional y legal, y la política económica y social de cuba entre los años 2015 y 2020 que inciden en el acceso a la salud y se actualiza el mapa conceptual sobre salud pública y propiedad intelectual en cuba (mc sppic). Mapa conceptual de salud, salud conceptos y su evolucion en el tiempo el perfecto y continuado ajustamiento del hombre a su ambiente (oms 1992), derecho humano son inherentes a la persona, derecho humano son irrevocables, salud determinantes estilo de vida, salud conceptos y su evolucion en el tiempo es el estado de. Guardar guardar mapa conceptual programa de salud ocupacional para más tarde.

Este Cmap, Tiene Información Relacionada Con:


1 departamento de salud pública de la facultad de medicina, unam. De la salud laboral en esta etapa era evitar o minimizar los efectos secundarios del accidente de trabajo o de la enfermedad profesional. Descargue como doc, pdf, txt o lea en línea desde scribd. Abril (4) tema picture window.

Propósito Abarca Mejorar Ejescentrales Politicas Públicas En Salud Objetivos Servicios De Salud Sostenibilidad Financiera Accesibilidad Calidad Eficiencia Garantizar Optimizar Mejorar Calidad De Servicios En Salud Financiacion De Aistencia Sanitaria Salud Pública Enfermedaddes Cronicas Discapacidad.


Para tener una buena salud mental, hay que tener pensamientos positivos, ser optimistas ante la vida, conocer lo que nos hace sentirnos felices, tener autocontrol sobre las cosas y no dejar que el estrés nos maneje y fomentar las relaciones entre familiares y amigos que te hagan sentir bien. El desarrollo de políticas, la planificación y realización de acciones de prevención, mitigación, preparación, respuesta y rehabilitación temprana para reducir el impacto de los desastres sobre la salud pública. Se contrasta de nuevo el mapa con la estructura del texto. Historia de la salud ocupacional abarca el período paleolítico y neolítico aquí el hombre inicia la construcción de los primeros instrumentos de trabajo en piedra y palo.

Posting Komentar untuk "Mapa Conceptual Sobre La Salud"